资料介绍
免费下载地址:
链接:https://pan.quark.cn/s/b2fe7a1c4a51
上一篇:2025年河北邢台中考物理试题及答案
2025年广东中考物理真题及答案:下一篇
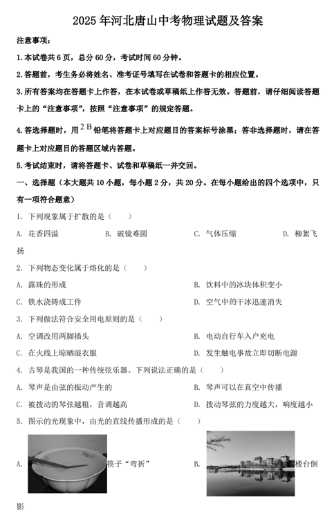
初中物理《拔高训练之50种题型精练》PDF电子版下载
2025秋《53初中同步》物理八年级上册 沪粤版+人教版 PDF电子版下载
2025秋物理苏科版八上《4星学霸题中题》PDF电子版下载
2025秋八年级上册《初中物理•一遍过》电子版下载
学而思《培优辅导初中物理跟踪练习》电子版下载
2025版《一本物理秒入门》初中通用 电子版下载打印
《学而思培优·初中解题全攻略》电子版下载打印
初中物理《课堂笔记》8+9年级全册PDF电子版下载
精彩评论