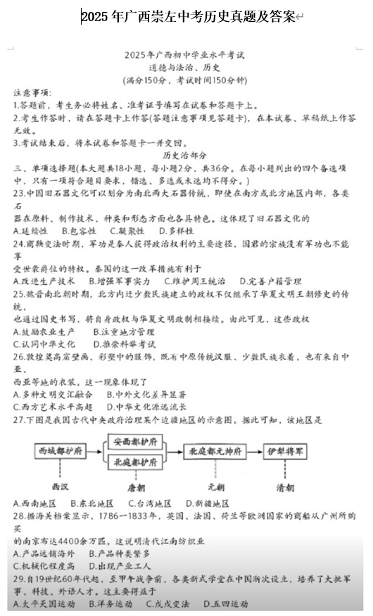
2025年广西崇左中考历史真题及答案
0
0
0

加载中,请稍侯......
精彩评论