2025年湖南普通高中学业水平选择性考试地理真题及答案
0
0
0

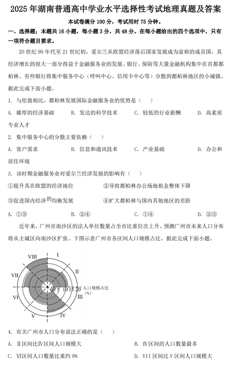
加载中,请稍侯......
精彩评论