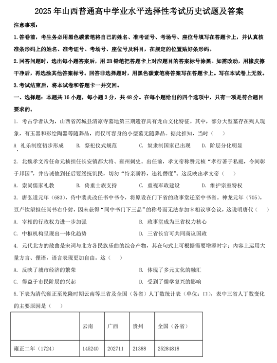
2025年山西普通高中学业水平选择性考试历史试题及答案
0
0
0

加载中,请稍侯......
精彩评论