2025年广西柳州中考物理试题及答案
0
0
0

加载中,请稍侯......
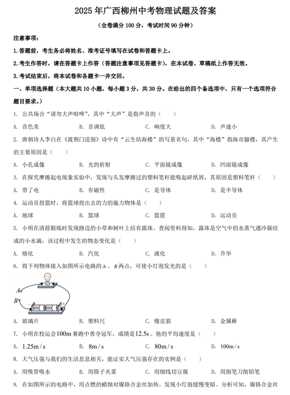
精彩评论