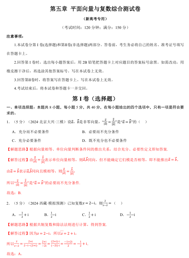
高考数学一轮复习
0
-
-
-
-
-
-
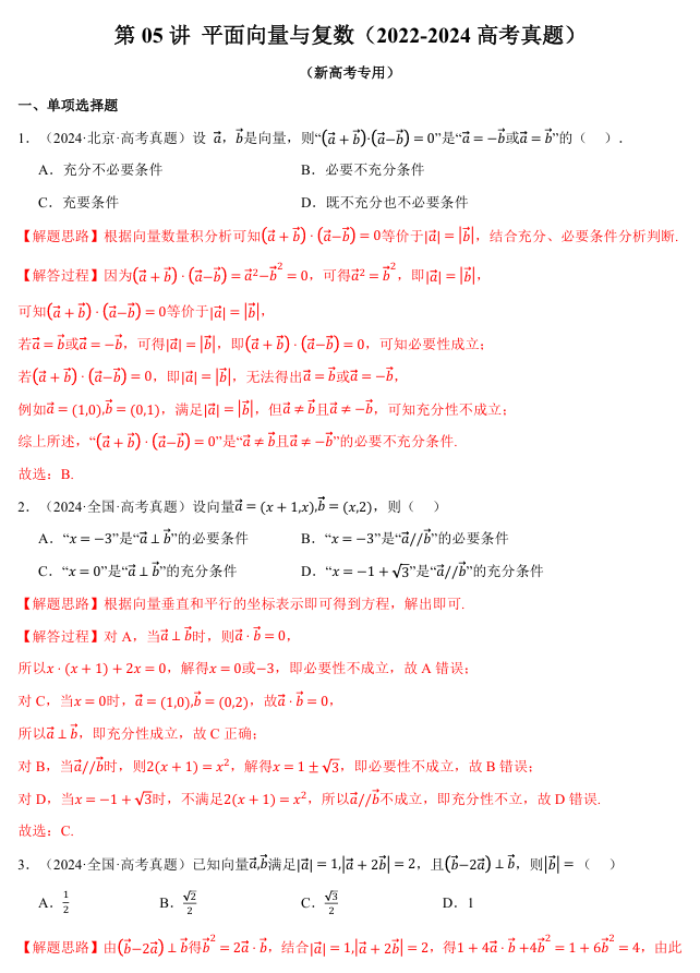
2026年高考数学一轮复习【举一反三】专练(新高考专用)知识点汇编真题系列 第01讲 集合与常用逻辑用语、不等式(2022-2023高考真题)
2025-09-10 09:26 分类:高考数学 -
-
-
-
加载中,请稍侯......