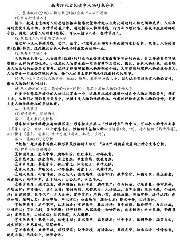
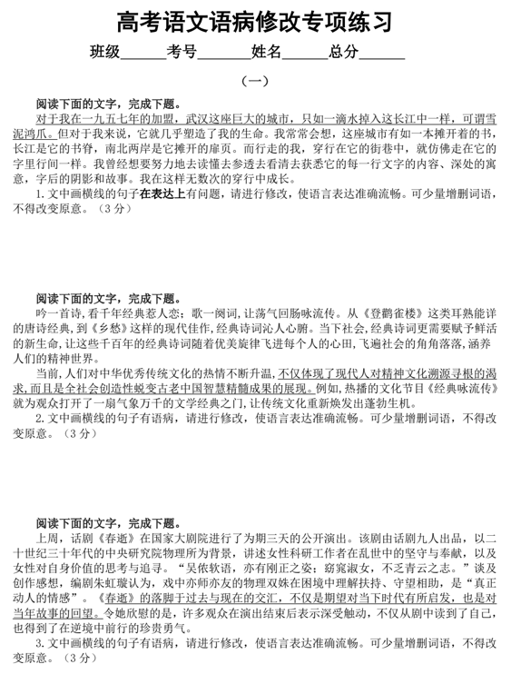
[详细]
2026语文金考卷特快专递第6期《一模精选卷》PDF电子版下载
《高途高中语文高考满分作文决胜36计》PDF电子版下载
《一本涂书·高中语文新教材版》PDF电子版下载
2026版《金考卷百校联盟》高考预测卷PDF电子版下载
《一本高中文言文完全解读》PDF电子版下载
四川省德阳市、遂宁市、广元市、资阳市高毕业班中2023级(2026届)高三年级第一次诊断考试(资阳二诊)
高中《星选手记》全科PDF电子版下载
《高途期中期末名校名区真题精编》PDF电子版下载