2026版《体系重构2.0版・物化生》生物体系重构4.0版-内容篇-上
0
0
0

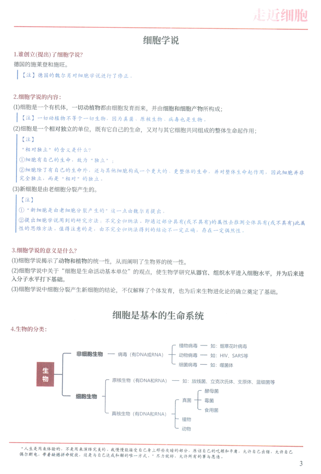
加载中,请稍侯......
精彩评论