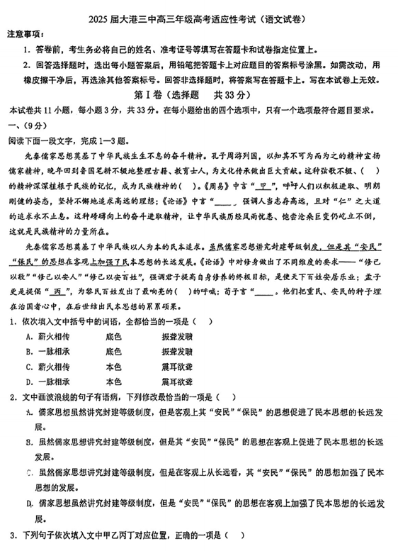
天津市滨海新区大港第三中学2024-2025学年高三下学期四模考试语文试题
0
0
0

加载中,请稍侯......
精彩评论